跳至主內容區

花蓮縣立豐山國小全球資訊網

:::

左邊區域內容

Dr.eye 英漢字典

查單字

會員登錄

:::

上中區域內容

主內容區域

公告 田瓊雯 - 資訊 | 2024-09-29 | 點閱數: 288
主旨: 本縣辦理113學年度全國科技教育創意實作競賽_ 花蓮區選拔賽,相關事項如說明,請查照。
說明:
一、 依據教育部國民及學前教育署113年8月30日臺教國署字第1130094745號函辦理。
二、 競賽相關時程:
(一) 花蓮縣競賽說明會
1、 時間:113年11月13日(三)10時起至11止。
2、 會議方式:Google Meet線上會議(mgx-tvbi-qth )
(二) 資訊科技組
1、 全縣教師增能研習
(1) 時間:113年11月27日(三)13時30起至16時止。
(2) 地點:光復國中四樓會議室。
(3) 進修網代碼:4572057
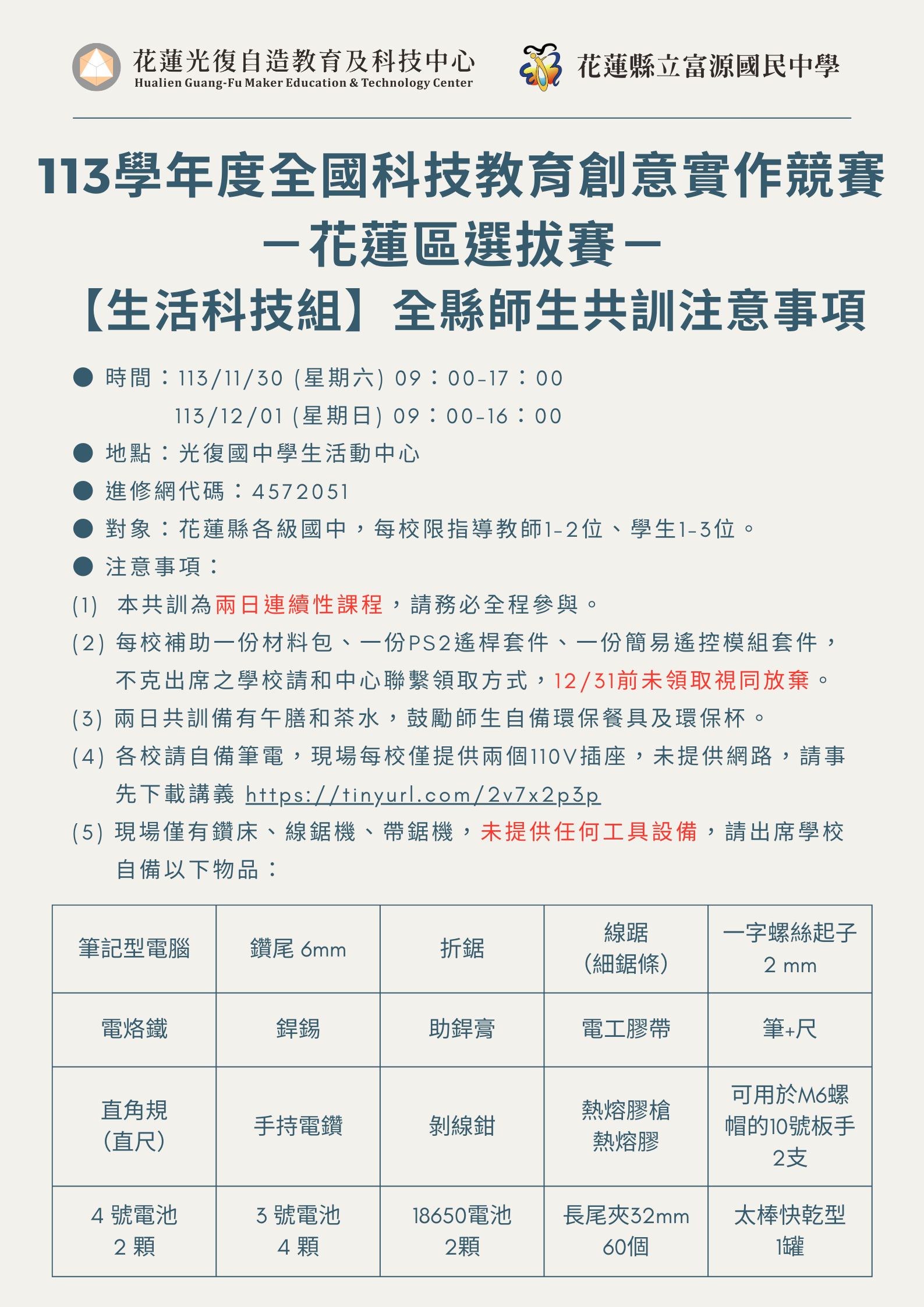
(三) 生活科技組
1、 全縣師生共訓時間
(1) 第一場:113年11月30日(六)9起至17止113年
(2) 第二場:113年12月01日(日)9起至16止
(3) 辦理地點:光復國中學生活動中心
(4) 進修網代碼:4572051
(5) 每校限1-2位指導教師及1-3位學生,需參與兩日。
(四) 賽前領隊會議
1、 時間:114年3月6日(四)10起至11時止
2、 辦理方式Google Meet線上會議( mto-zksh-bxe)
  • 376550000A_1130192840_ATTACH6.png
    1) 376550000A_1130192840_ATTACH6.png
  • 376550000A_1130192840_ATTACH4.png
    2) 376550000A_1130192840_ATTACH4.png
  • 376550000A_1130192840_ATTACH3.png
    3) 376550000A_1130192840_ATTACH3.png
  • 376550000A_1130192840_ATTACH2.png
    4) 376550000A_1130192840_ATTACH2.png
  • 376550000A_1130192840_ATTACH1.png
    5) 376550000A_1130192840_ATTACH1.png

頁尾區域