左邊區域內容
課室英語隨時背
學校粉專頻道
114學年度雙語計畫成果
新生Mi'afatay階層
阿公在煩惱什麼?
獨木舟畢業挑戰
113活化計畫成果影片
即時空品測站看板
上中區域內容
主內容區域
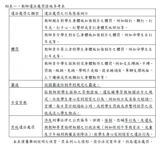
教育部「學校訂定教師輔導與管教學生辦法注意事項」摘錄重點如下:
(一)體罰定義:指教師於教育過程中,基於處罰之目的而為親自、責令學生自己或第三者對學生身體施加強制力,或責令學生採取特定身體動作,使學生身體客觀上受到痛苦或身心受到侵害之行為;例如:打耳光、打手心或責打身體其他部位、命學生自打耳光或互打耳光、交互蹲跳、半蹲…等。
(二)教師輔導與管教學生請參考第 22 點一般管教措施,例如:口頭糾正、調整座位、要求口頭道歉或書面自省、適當增加作業或工作、靜坐反省、站立反省等規勸或糾正之方式,並應視情況適度給予學生陳述意見之機會,不得因個人或少數人之錯誤而處罰全班學生、公然侮辱、恐嚇、侵害學生財產權(如罰錢、沒入學生物品…)等作為輔導與管教之手段。
(三)教師有不當管教學生之行為者,學校應予以告誡,其一再有不當管教學生行為者,學校應按情節輕重,予以懲處。教師有違法處罰學生之行為者,學校應按情節輕重,依公立高級中等以下學校教師成績考核辦法,予以申誡、記過、記大過或其他適當之懲處。倘教師不當管教或違法處罰學生,並應列入教師年終成績考核依據。
三、為維護學生之學習權、受教育權、身體自主權及人格發展權,請善用多元管道加強宣導,除於每學期校務會議或友善校園週列入行事曆規劃,請校長親自宣導外,請學校務必列入教師進修活動。
下中區域內容
學校新聞列表
花蓮小一新生 3校掛零4校僅1人 - 花蓮縣 - 自由時報電子報 (ltn.com.tw)
港口國小112學年度學生家長委員會名單出爐– 更生新聞網 (ksnews.com.tw)
港口國小石梯坪硨磲貝夏日海洋科學課程 – 更生新聞網 (ksnews.com.tw)
豐濱鄉校長聯席會議港口國小召開 經驗交流以提升辦學品質 – 更生新聞網 (ksnews.com.tw)
「港口歡慶聖誕 創意聖誕樹愛地球」– 更生新聞網 (ksnews.com.tw)
港口國小邀請海洋大學林詠凱教授到校指導協助國小學生學習和應用3D列印技術– 更生新聞網 (ksnews.com.tw)
感恩歲末 港口國小展現學生學習成果– 東台灣新聞網 (etaiwan.news)
港口國小特色課程再升級 花蓮高農愛心移撥獨木舟– 更生新聞網 link to https://old.ksnews.com.tw/v2024052007/(ksnews.com.tw)
秀姑巒溪口划獨木舟、跑步、騎單車 港口國小3度挑戰小鐵人– 自由時報電子報 (ltn.com.tw)
港口國小母親節活動– 更生新聞網 (ksnews.com.tw)
豐濱港口國小始業式 校長艾德林貼心叮嚀– 更生新聞網 (ksnews.com.tw)
鳳警扎根校園 港口派出所前往港口國小辦理識詐交安講座– 更生新聞網 (ksnews.com.tw)
豐濱鄉港口國小村校運動會競爭激烈「社區凝聚力爆棚!– 東台灣新聞網 (etaiwan.news)
花蓮港口國小學生參加影展榮獲最佳文化傳承獎暨最強阿公獎項及網路最佳人氣獎– 更生新聞網 (ksnews.com.tw)
跟頭目阿公上山下海 學童拍片得獎 花蓮縣 - 自由時報電子報 (ltn.com.tw)
花蓮港口國小 紀錄片獲國際兒少影展肯定-客家電視台
二〇二四原鄉孩童畢業照圓夢計畫– 更生新聞網 (ksnews.com.tw)
113學年度豐濱鄉港口國小開學 新生收集柴火闖關– 原視新聞網
只有1名新生|港口國小迎新儀式暨始業式,協助新生收集柴火完成入級任務!– 東臺灣新聞網 (etaiwan.news)
觀念從小扎根 鳳警結合港口國小共同宣導交通安全及反詐騙– 更生新聞網 (ksnews.com.tw)
退休校長謝明生分享書法奧妙– 更生新聞網 (ksnews.com.tw)
小鐵人挑戰賽第四屆開跑—港口國小孩子們成為寒冬中的熱血英雄– 東臺灣新聞網 (etaiwan.news)
港口國小友善校園始業式–更生新聞網 (ksnews.com.tw)
港口國小紀錄片奪國際影展大獎–更生新聞網 (ksnews.com.tw)
勇奪希臘國際影展大獎—豐濱鄉港口國小學生Dongi、Kalapang、Sakoma、Ro’it,製拍紀錄片《阿公在煩惱什麼?》!– 東臺灣新聞網 (etaiwan.news)
祖孫互相頒獎超暖!港口國小紀錄片《阿公在煩惱什麼》再獲國際影展大獎 - 自由時報電子報 (ltn.com.tw)
從紀錄片到動畫|港口國小學生創意驚艷,榮獲動畫特優肯定! –東臺灣新聞網 (etaiwan.news)
港口國小動畫比賽得特優–花蓮電子報 (Ecoastnews)
雙冠王—港口國小《月桃笛–聲音的高、低音及響度探討》,勇奪科展物理科及團體組雙料冠軍! –東臺灣新聞網 (etaiwan.news)
偏鄉小校大實力 港口國小勇奪科展雙料冠軍-花蓮電子報 (Ecoastnews)
港口國小月桃笛科展雙料冠軍–自由時報電子報 (ltn.com.tw)
文化融入教育港口國小迎新生儀式–更生新聞網 (ksnews.com.tw)
港口國小邀謝明生教寫春聯迎新春–更生新聞網 (ksnews.com.tw)
迎新年寫春聯 港口國小邀校長教寫春聯傳承文化–花蓮電子報 (Ecoastnews)
阿美族的春聯「Nga’ay ho」(你好嗎?)-退休校長謝明生,港口國小寫春聯,不一樣就是不一樣! –東臺灣新聞網 (etaiwan.news)
港口國小族語傳承的美好成果–更生新聞網 (ksnews.com.tw)
右邊區域內容
會員登錄
114學年度課程計畫
114學年度巡堂紀錄表
正常教學學校自我檢核表
本校定期成績評量實施辦法
行政組織
行政專區
反霸凌檢舉專線
檢舉專線:
03-8781037#211。









