:::
一、依據109年2月2日花蓮縣政府教育處公告 068049 號。
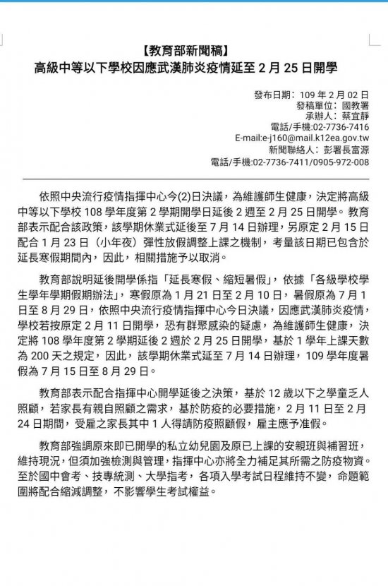
二、依照中央流行疫情指揮中心決議及《各級學校學生學年學期假期辦法》,教育部針對高級中等(含)以下學校延長寒假,取消2/15補課,108學年度第二學期的「開學時間為2/25」。
三、家長可依需求請防疫照顧假2/11-2/24延長假期,考量小六(含)以下學童照顧需求,爸爸媽媽們其中1位可以請防疫照顧假,而雇主應予准假。
四、我們也要提醒大家勤洗手,減少觸摸眼鼻口,入境時如有發燒、咳嗽等不適症狀,要記得主動通報機場及港口檢疫人員,有相關防疫問題也可撥打免付費防疫專線:1922(或0800-001922)。
:::
隨機小語
只要能培一朵花,就不妨做做會朽的腐草。
魯迅
113學年度課程計畫
<p><span style="font-size: 1.25rem;"><a href="https://eschool.hlc.edu.tw/web-set_week_ilc/rest/service/view/public/SWlYZDJjZzNUc1lpTFVYUzEwS21nUT09" target="_blank">114學年度課程計畫(經花蓮縣政府114年8月27日府教課字第1140171311A號函核准備查)</a></span></p>
<p><span style="font-size: 1.25rem;"><a href="https://www.llps.hlc.edu.tw/modules/tadnews/index.php?nsn=3495" target="_blank">花蓮縣國民中小學校長及教師公開授課實施計畫</a></span></p>
<p><span style="font-size: 1.25rem;"><a href="https://www.llps.hlc.edu.tw/modules/tadnews/index.php?nsn=3495" target="_blank">花蓮縣國民中小學校長及教師公開授課實施計畫</a></span></p>



