暫停輪播
Toggle navigation
:::
主選單
行事曆
電子相簿
本校消息
學校簡介
場地預約
維修通報
檔案下載
學學成語
網站計數器
進階區塊管理
重新取得佈景設定
學校簡介
學校沿革
校務發展計畫
學校願景
學校位置
行政組織
歷任校長
歷任家長會長
單位組織
校長室
電話分機表
電子相簿
宣導專區
防災演練
性平宣導
交通安全宣導
友善校園宣導
衛生宣導
健康促進影片
健康署健康飲食攝取資訊
衛生福利疾病管制網
衛生福利部 公共場所AED急救資訊網
董事基金會網址
財團法人歐巴尼紀念基金會(傳染病防治)
全民防災安全應變網站專區
花蓮縣消防局防災專區
科技小花絮
全民防災一點通
課程計畫
規章辦法
捐資興學
捐資興學辦法
花蓮縣萬榮鄉西林國民小學114學年上學期接受外界捐資興學獎勵名冊。
族語學習專區
族語E樂園
原住民族語言線上辭典
原住民族語言認證測驗
原住民族語學習詞表系統
原住民族語言學習中心課程平臺
原住民族委員會太魯閣族語言推動組織
原住民族語單詞競賽
Alilin 原住民族電子書城
性別平等教育專區
校園性別事件防治與處理
登入
登入
帳號
密碼
登入
使用 花蓮縣教育雲 OIDC 快速登入
:::
本站消息
防疫Q&A
重要
慧玲校護
-
校務公告
| 2022-05-13 | 點閱數: 667
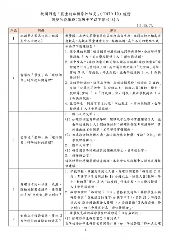
下載:1110510高中以下調整防疫措施QA_v4_page-0001.jpg
1) 1110510高中以下調整防疫措施QA_v4_page-0001.jpg
下載:1110510高中以下調整防疫措施QA_v4_page-0002.jpg
2) 1110510高中以下調整防疫措施QA_v4_page-0002.jpg
下載:1110510高中以下調整防疫措施QA_v4_page-0003.jpg
3) 1110510高中以下調整防疫措施QA_v4_page-0003.jpg
:::
通報專區
學生就學零拒絕檢舉專線:
(03) 8771064 #214
反霸凌投訴電話:
(03) 8771064
反霸凌投訴信箱:
elovss@hlc.edu.tw
聯絡人劉老師
教育部反霸凌專線:1953