跳至主要內容
學校粉專
學校頻道
:::
切換選單顯示狀態
主選單
設備借用管理
萬用表單
Google 相簿
午餐資訊
班級與行政網頁
評鑑檔案管理
網站地圖
好站連結
最新消息
學校簡介
電子相簿
行事曆
檔案下載
場地預約
維修通報
學校簡介
課表
一年甲班課表
二甲年級課表
三甲年級課表
四甲年級課表
五甲年級課表
六甲年級課表
正常教學視導
電子相簿
檔案下載
班級與行政網頁
課程計畫
核准公文114年8月27日府教課字第1140171311A號
教學計畫
主選單
站長工具箱
進階區塊管理
社團報名系統
線上書籍
老師資料繳交
影音播放
課表
學學成語
榮譽榜
OPENID登入
Tad Tools 工具包
設備借用管理
午餐資訊
重要紀事
Google 相簿
萬用表單
班級與行政網頁
評鑑檔案管理
網站地圖
最新消息
好站連結
學校簡介
電子相簿
行事曆
檔案下載
場地預約
維修通報
登入
登入
帳號
密碼
登入
使用 花蓮縣教育雲 OIDC 快速登入
重取設定
暫停輪播
:::
本站消息
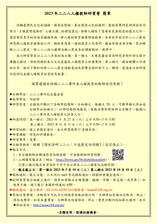
「2023年二二八人權教師研習營」
林彥伯
-
教導處
| 2023-05-10 | 點閱數: 425
一、
依據財團法人二二八事件紀念基金會112年5月3日(112)228貳字第1121300346號函辦理。
二、
如有未竟事宜,請逕洽該會承辦人,電話:02-23326228分機124,電子信箱:linda@228.org.tw。
下載:376550000A_1120087991_ATTACH1.pdf
1) 376550000A_1120087991_ATTACH1.pdf
下載:376550000A_1120087991_ATTACH2.jpg
2) 376550000A_1120087991_ATTACH2.jpg
下載:376550000A_1120087991_ATTACH3.jpg
3) 376550000A_1120087991_ATTACH3.jpg
下載:376550000A_1120087991_ATTACH4.jpg
4) 376550000A_1120087991_ATTACH4.jpg
下載:376550000A_1120087991_print.pdf
5) 376550000A_1120087991_print.pdf
松浦國小氣象站
災害警示
:::
回上方浮動按鈕
維基百科查詢
查百科
台灣即時空氣質量指數(AQI)
Hualien
的即時空氣品質
2026年03月25日 15時11分
57
良
空氣質量可接受,但某些污染物可能對極少數異常敏感人群健康有較弱影響
極少數異常敏感人群應減少戶外活動
教職員登入
帳號
密碼
登入
搜索
search
進階搜尋
網站連結
國語
課文本位閱讀理解教學‧教學策略資料庫
「國教院自製影片」區
希望閱讀
文學五金行
自然
永不妥協-實驗室的挑戰故事
解謎豆子-雜糧知識問答
社會
飛行國際教室電影院公播大平台
健體
教育部體育署體適能網站
國民健康署
藝術
國立臺灣交響樂團線上音樂廳
藝秀臺
英語
空中英語
輔導
紅盒子裡的祕密
資訊
數位學伴入口網
canva照片設計
本土語
教育部語文成果網
山水、四季、舞出阿美情
原住民語單詞競賽
教育部語文成果網
臺北市教育局本土語文教學資源網
客語及閩東語分級教材電子檔
臺灣手語教材資源網
【臺灣吧】世界母語日主題曲影片
教育部宣導影片/221世界母語創意影片
教育部宣導【世界母語日♥ 我們一起說母語 】
來上客
哈客網路學院
綜合
2019傳善獎影片教案,適用於綜合活動領域課程
名人講堂
校外人士協助教學相關規定
松浦國小校外人士協助教學相關規定與附件
正常教學學校自我檢核表
正常教學學校自我檢核表
[
more...
]
網站風格
blank_theme
bootstrap-biz
for_tad_web_theme
for_tad_web_theme_2
school2014
school2015
school2022
school2019
(共
8
個樣板佈景)
:::
網站導覽
首頁
最新消息
好站連結
網站地圖
評鑑檔案管理
班級與行政網頁
Google 相簿
萬用表單
設備借用管理
午餐資訊
學校簡介
電子相簿
行事曆
檔案下載
場地預約
維修通報