暫停輪播
Toggle navigation
:::
回首頁
重新取得佈景設定
學校簡介
學校沿革
學校位置&平面圖
行政處室
校長室
教務處
學務處
輔導處
總務處
人事室
會計室
幼兒園
招生資訊
課程活動
課程計畫
校定課程
112學年度
圖書館館藏查詢
閱讀打卡
英語字彙王
學生英語字彙王競賽 首頁
字彙練習(需登入OPEN ID)
沉浸式客語
113學年度
114學年度
登入
登入
帳號
密碼
登入
使用 花蓮縣教育雲 OIDC 快速登入
:::
本站消息
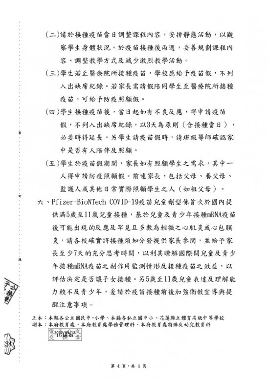
有關滿5歲至17歲兒童及青少年族群之Pfizer-BioNTech COVID-19疫苗接種相關作業準備事宜,詳如說明,請查照。
學務處
謝薇竹
-
防疫專區
| 2022-05-19 | 點閱數: 449
下載:376550000A_1110100651_print1024_1.jpg
1) 376550000A_1110100651_print1024_1.jpg
下載:376550000A_1110100651_print1024_2.jpg
2) 376550000A_1110100651_print1024_2.jpg
下載:376550000A_1110100651_print1024_3.jpg
3) 376550000A_1110100651_print1024_3.jpg
下載:376550000A_1110100651_print1024_4.jpg
4) 376550000A_1110100651_print1024_4.jpg
:::
宣導網站
人事宣導
公務人員行政中立
員工協助方案專區
花蓮縣政府人事處 - 公務員工權益 - 特約商店專區
教務宣導
花蓮親師生平台
識字金銀島(識字量測驗)
鑄強 facebook 粉專
News Lunchbox
英語學習護照
英語字彙王 下載
12年國民教育網站
台中閱讀認證系統
學務宣導
花蓮縣家庭教育中心
鑄強潛能開發班報名網
教育部防制學生藥物濫用資源網
性別平等教育資訊網
品德教育資源網
校外人士協助教學或活動要點
衛生福利部疾病管制署
疾管署「傳染性肺炎」網站
網路新國民
教育部詐騙防制專區 Anti-Fraud Area, Ministry of Education
不迷小紅書,青春不迷途
教育部「全民安全指引」專區
總務宣導
花蓮縣教室處維修通報系統
花蓮縣國民中小學場地使用管理辦法
[
more...
]